Instance Verification Kit (IVK)
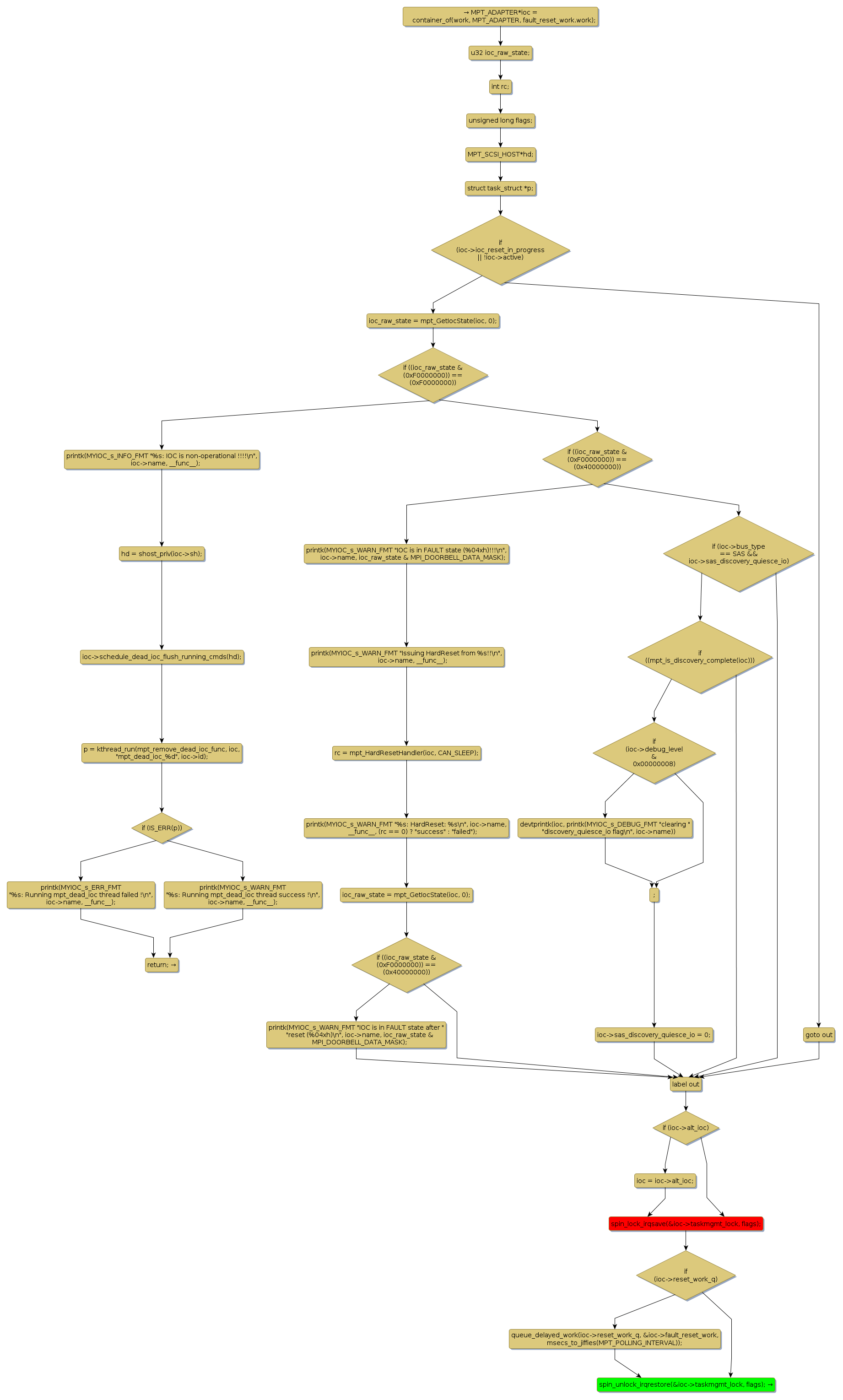
spin lock @ [14457+46+/linux-3.19-rc1/drivers/message/fusion/mptbase.c]
Instance Signature: taskmgmt_lock
|
The Matching Pair Graph:
|
|
Function Name
|
Control Flow Graph (CFG)
|
Events Flow Graph (EFG)
|
Source Correspondence
|
|
mpt_fault_reset_work
|
|
|
[12108+20+/linux-3.19-rc1/drivers/message/fusion/mptbase.c]
|